你好,我是LMOS。
在今天,Andriod+ARM已经成了移动领域的霸主,这与当年的Windows+Intel何其相似。之前我们已经在Intel的x86 CPU上实现了Cosmos,今天我会给你讲讲ARM的AArch64体系结构,带你扩展一下视野。
首先,我们来看看什么是AArch64体系,然后分析一下AArch64体系有什么特点,最后了解一下AArch64体系下运行程序的基础,包括AArch64体系下的寄存器、运行模式、异常与中断处理,以及AArch64体系的地址空间与内存模型。
话不多说,下面我们进入正题。
ARM架构在不断发展,现在它在各个领域都得到了非常广泛地应用。
自从Acorn公司于1983年开始发布第一个版本,到目前为止,有九个主要版本,版本号由1到9表示。2011年,Acorn公司发布了ARMv8版本。
ARMv8是首款支持64位指令集的ARM处理器架构,它兼容了ARMv7与之前处理器的技术基础,同样它也兼容现有的A32(ARM 32bit)指令集,还扩充了基于64bit的AArch64架构。
下面我们一起来看看ARMv8一共定义了哪几种架构,一共有三种。
1.ARMv8-A(Application)架构,支持基于内存管理的虚拟内存系统体系结构(VMSA),支持A64、A32和T32指令集,主打高性能,在我们的移动智能设备中广泛应用。
2.ARMv8-R(Real-time)架构,支持基于内存保护的受保护内存系统架构(PMSA),支持A32和T32指令集,一般用于实时计算系统。
3.ARMv8-M(Microcontroller架构),是一个压缩成本的嵌入式架构,而且需要极低延迟中断处理。它支持T32指令集的变体,主打低功耗,一般用于物联网设备。
今天我们要讨论的AArch64,它只是ARMv8-A架构下的一种执行状态,“64”表示内存或者数据都保存在64位的寄存器中,并且它的基本指令集可以用64位寄存器进行数据运算处理。
一款处理器要运行程序和处理数据,必须要有一定数量的寄存器。特别是基于RISC(精简指令集)架构的ARM处理器,寄存器数量非常之多,因为大量的指令操作的就是寄存器。
ARMv8-AArch64体系下的寄存器简单可以分为以下几类。
1.通用寄存器- 2.特殊寄存器- 3.系统寄存器
下面我们分别来看看这三类寄存器。
首先来看通用寄存器(general-purpose registers),通用寄存器一共为31个,从R0到R30,这个31个寄存器可以作为全64位使用,也可以只使用其中的低32位。
全64位的寄存器以x0到x30名称进行引用,用于32位或者64位的整数运算或者64位的寻址;低32位寄存器以W0到W30名称进行引用,只能用于32位的整数运算或者32位的寻址。为了帮你理解,我还在后面画了示意图。

通用寄存器中还有32个向量寄存器(SIMD),编号从V0到V31。因为向量计算依然是数据运算类的,所以要把它们归纳到通用寄存器中。每个向量寄存器都是128位的,但是它们可以单独使用其中的8位、16位、32位、64位,它们的访问方式和索引名称如下所示。

特殊寄存器(spseical registers)比通用寄存器稍微复杂一些,它还可以细分,包括程序计数寄存器(PC),栈指针寄存器(SP),异常链接寄存器(ELR_ELx),程序状态寄存器(PSTATE、SPSR_ELx)等。

PC寄存器
PC寄存器,保存当前指令地址的64位程序计数器,指向即将要执行的下一条指令,CPU正是在这个寄存器的指引下,一条一条地运行代码指令。在ARMv7上,PC寄存器就是通用寄存器R15,而在ARMv8上,PC寄存器不再是通用寄存器,不能直接被修改,只可以通过隐式的指令来改变,例如PC-relative load。

SP寄存器
SP是64位的栈指针寄存器,可以通过WSP寄存器访问低32位,在指令中使用SP作为操作数,表示使用当前栈指针。C语言调用函数和分配局部变量都需要用栈,栈是一种后进先出的内存空间,而SP寄存器中保存的就是栈顶的内存地址。

ELR_ELx异常链接寄存器
每个异常状态下都有一个ELR_EL寄存器,ELR_ELx 寄存器是异常综合寄存器或者异常状态寄存器 ,负责保存异常进入Elx的地址和发生异常的原因等信息。
该寄存器只有ELR_EL1、ELR_EL2、ELR_EL3这几种,没用ELR_EL0寄存器,因为异常不会routing(target)到EL0。例如:16bit指令的异常、32bit指令的异常、simd浮点运算的异常、MSR/MRS的异常。

PSTATE
PSTATE不是单独的一个寄存器,而是保存当前PE(Processing Element)状态的一组寄存器统称,其中可访问寄存器有:NZCV、DAIF、CurrentEL()、SPSel。这些属于ARMv8新增内容,在64bit下可以代替CPSR(32位系统下的PE信息)。
type ProcState is (
// PSTATE.{N, Z, C, V}: 条件标志位,这些位的含义跟之前AArch32位一样,分别表示补码标志,运算结果为0标志,进位标志,带符号位溢出标志
bits (1) N, // Negative condition flag
bits (1) Z, // Zero condition flag
bits (1) C, // Carry condition flag
bits (1) V, // oVerflow condition flag
// D表示debug异常产生,比如软件断点指令/断点/观察点/向量捕获/软件单步 等;
// A, I, F表示异步异常标志,异步异常会有两种类型:一种是物理中断产生的,包括SError(系统错误类型,包括外部数据终止),IRQ或者FIQ;
// 另一种是虚拟中断产生的,这种中断发生在运行在EL2管理者enable的情况下:vSError,vIRQ,vFIQ;
bits (1) D, // Debug mask bit [AArch64 only]
bits (1) A, // Asynchronous abort mask bit
bits (1) I, // IRQ mask bit
bits (1) F, // FIQ mask bit
// 异常发生的时候,通过设置MDSCR_EL1.SS 为 1启动单步调试机制;
bits (1) SS, // Software step bit
// 异常执行状态标志,非法异常产生的时候,会设置这个标志位,
bits (1) IL, // Illegal execution state bit
bits (2) EL, // Exception Level (see above)
// 表示当前ELx 所运行的状态,分为AArch64和AArch32:
bits (1) nRW, // not Register Width: 0=64, 1=32
// 某个ELx 下的堆栈指针,EL0下就表示sp_el0;
bits (1) SP, // Stack pointer select: 0=SP0, 1=SPx [AArch64 only]
)
SPSR_ELx 程序状态寄存器
程序在运行中,处理大量数据,无非是进行各种数学运算,而数学运算的结果往往有各种状态,如进位、结果为0、结果是负数等,还有程序的运行状态,是否允许中断,CPU的工作模式,这些信息都保存在程序状态寄存器中,即PSTATE中。
但是当CPU处理异常时,进程相应的ELx状态不同,就要把PSTATE状态信息保存在ELx状态下对应的SPSR_ELx寄存器中。SPSR_ELx寄存器的格式如下所示。

最后,ARM的CPU上还有一些系统寄存器,用于访问系统配置。
在EL0状态下,大多数系统寄存器是不可访问的,但是部分系统寄存器可以在EL0状态下进行访问,比如Cache ID 寄存器(用于EL0状态下缓存管理)、调试寄存器(用于代码调试,如MDCCSR_EL0、DBGDTR_EL0等)、性能监控寄存器和时钟寄存器等。
其实,AArch64、AArch32体系都是简称,从严格意义上说,它们应该是处理器的两种执行方式或者状态。AArch64体系执行A64指令集,这个指令集是全64位的;AArch32体系则可以执行A32指令集和T32指令集(这节课我们不关注这个体系,所以这些指令集暂不深究)。
不管是AArch64体系还是AArch32体系,ARM CPU的工作模式并没有差异。为了让你把握重点,我们后面只是以AArch64体系为例,探讨ARM处理器的工作模式。
前面我们介绍了x86 CPU的工作模式,但是x86 CPU的工作模式和ARM的CPU的工作差别很大,x86 CPU的工作模式,包括特权级、处理器位宽、内存的访问与保护。
ARM CPU工作模式则有些不同,究竟有哪些不同呢?
ARM的CPU一共有7种不同工作模式,根据权限和状态,以及进入工作模式的方法等方面的不同,我为你用表格的方式做了梳理。

虽然看起来比较多,但是还是比较好归纳的,在7种模式中,除了用户模式之外的模式,被统称为Privileged Modes(特权模式)。
首先,我们大多数的应用程序是运行在用户模式下的,在用户模式下,是不能够访问受保护的系统资源的。此外,应用程序也无法进行处理器模式的切换的。这样就做到了应用程序和内核程序的权力分隔,确保应用程序不能破坏操作系统。
一旦代码的执行流,切换到特权模式下,其代码就可以访问全部的系统资源了,代码也可以随时进行处理器模式的切换。而且只有在特权模式下,CPU的部分内部寄存器才可以被读写。这里的代码就是指内核代码。
其次,系统模式也是特权模式,代码也是可以访问全部系统资源,也可以随时进行处理器模式的切换,主要供操作系统任务使用。系统模式和用户模式可以访问到的寄存器是同一套的,区别就是它是特权模式,不受用户模式的限制,一般系统模式用于调用操作系统的系统任务。
最后,特权模式下,除系统模式之外的其他五种模式就是异常模式。异常模式一般是在用户的应用程序发生中断异常时,随着特定的异常而进入的,比如之前我们讲过的硬件中断和软件中断,每种异常模式都有对应的一组寄存器,用来保证用户模式下的状态不被异常破坏。这样可以大大减小处理异常的时间,因为不用保存大量用户态寄存器。
前面我们已经了解了ARM架构下CPU的几种工作模式,那么CPU的工作模式是如何切换的呢?
工作模式切换大概分两种情况,一是软件控制,通过修改相应的寄存器或者执行相应的指令;二是当外部中断或是异常发生时,也会导致CPU工作模式的切换。
那么当CPU发生中断或者异常时,CPU进入相应的异常模式时,以下工作由CPU自动完成。
1.在异常模式的R14中,保存前一个工作模式里,下一条即将执行的指令地址;- 2.将CPSR的值复制到异常模式的SPSR中;- 3.将CPSR的工作模式设为该异常模式对应的工作模式;- 4.令PC值等于这个异常模式在异常向量表中的地址,即跳转去执行异常向量表中的相应指令。
处理完中断或者异常,就需要从中断或者异常中返回到发生中断或者异常的位置,继续执行程序。这个从异常工作模式退回到之前的工作模式时,需要由软件来完成后面这两项工作。
1.将异常模式的R14减去一个适当的值(4或8)后,赋给PC寄存器;- 2.将异常模式SPSR的值赋给CPSR;
好了,以上就是CPU切换工作的细节,有了这个基础,接下来我们一起看看AArch64体系下CPU是如何处理中断或者异常的。
现在我们来看看AArch64体系是如何处理中断的,首先我们要搞清楚中断和异常的区别,然后了解它们的处理过程,最后再研究一下中断向量表。
有时候,我们习惯于把异常(Exception)和中断(Interrupt)理解成一回事儿。但是对ARM来说,官方文档用了Exception这个术语来描述广义上的中断,包括异常(Exception)和中断(Interrupt),Exception和Interrupt的执行机制都是一样的,只是触发方式有区别。
这里的异常,切入的视角是处理器被动接收到了异常。异常通常表现为错误,比如CPU执行了未知指令,但CPU明显不能执行这个指令,所以就会产生错误。再比如说,CPU访问了不能访问的内存,这也是错误的。你会发现,共同点是异常都是同步的,不修改程序下次同样会发生。
而中断对应的视角是处理器主动申请,你可以当作是异步的异常,因外部事件产生。中断分为三种,它们分别是IRQ、FIQ和SError。IRQ、FIQ通常是连接到外部中断信号,当外部设备发出中断信号时,CPU就能对此作出响应并处理外部设备需要完成的操作。
我们在了解中断处理之前,首先要搞明白异常级别。
在全局ARMV8-A体系结构中,定义了四个异常级别(Exception Level)从EL0到El3,每个异常级别的权限不同,你不妨想像一下x86 CPU的R3~R0特权级。
只不过ARMV8-A体系结构下EL0为最低权限模式,也就是对应用户态,处理的是应用程序;EL1处理的是OS内核层,对应的是内核态;EL2是Supervisor模式,处理的则是可以跑多个虚拟OS内核的管理软件,对应的是虚拟机管理态,它是可选的,如Hypervisor用于和virtualization扩展;EL3运行的是安全管理(Secure Monitor),处理的是监控态,用于security扩展。
开发通用的操作系统内核只需要使用到EL1,EL2两个异常级别,我为你画了一幅EL模型图,如下所示。

现在我们来看看中断或者异常发生时,EL级别的切换,这里分为两种情况。
第一种是高级别向低级别切换,这种方式通过修改PSTATE寄存器中的值来实现,EL异常级别就保存在这个寄存器中;第二种是低级别向高级别切换,通过触发中断或者异常的方式进行切换的。
在这两种切换过程中,如果高级的状态是AArch64,低级的可以是AArch64或者AArch32,也就是可以向下兼容;如果高级的是AArch32,那么低级的也一定要是AArch32。
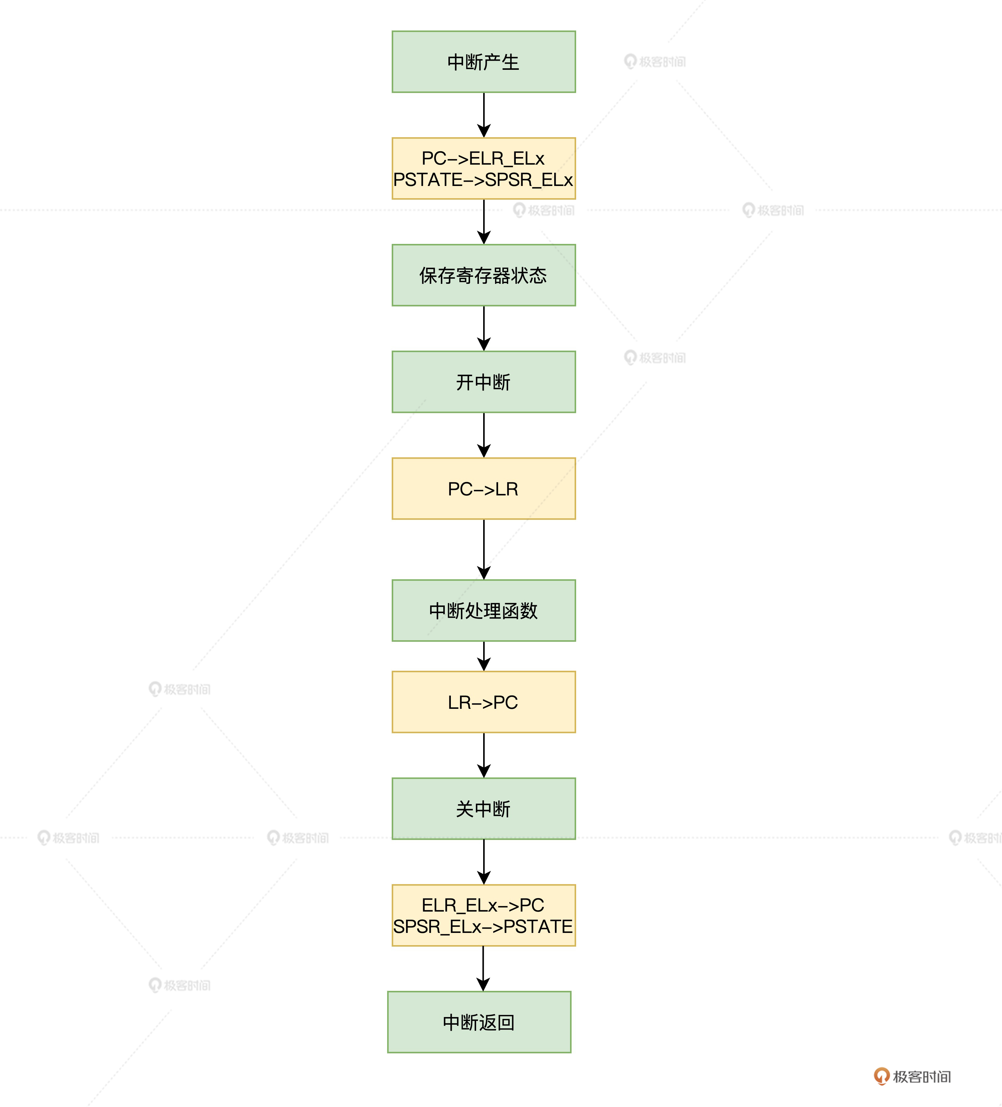
当一个中断或者异常触发后,CPU的操作流程如下所示。
1.更新SPSR_ELx寄存器,即当前的PSTATE寄存器的信息存储在SPSR_ELx寄存,以便中断结束时恢复到 PSTATE 寄存器。- 2.更新PSTATE寄存器以反映新的处理器状态,这个过程中,中断级别可能会发生变化。- 3.发生中断时的下一条指令地址存储在 ELR_ELx寄存器中,以便中断返回后,能继续运行。- 4.当中断处理完成后,由高级别返回低级别时,需要使用ERET指令返回。
下图能帮你更加清楚地理解这一行为。

上图已经清楚地展示了,中断或者异常发生时,其中几个关键寄存器是如何保存和恢复的。
当中断或者异常发生后,CPU进行相应的操作后,必须要跳转到相应的地址开始运行相应的代码,进行中断或者异常的处理,这个地址就是中断向量。由于有多个中断或者异常,于是就形成了中断向量表。
在AArch64中,每个中断或者异常触发时会产生EL级别切换。通常在EL0级别调用svc指令,触发一个同步异常,CPU则会切换到EL1级别;如果在EL0级别来了一个IRQ或FIQ,就会触发一个异步中断,CPU会根据SCR寄存器中的中断配置来决定切换EL1或EL2或EL3级别,同时也会区分EL级别使用的是AArch64,还是AArch32的指令集。
16个向量的分类和偏移地址在向量表中的关系如下所示。

上表中分了四个小表,小表中的每一个entry由不同的中断的类型(IRQ,FIQ,SError,Synchronous)决定。具体使用哪一个小表由以下几个条件决定。
有了这些硬件机制的支持,就可以完美支持现代意义中的操作系统了。
无论是操作系统内核代码还是应用程序代码,它们都是放在内存中的,CPU要执行相应的代码指令,就要访问内存。访问内存有两大关键,一是寻址,这表现为内存的地址空间;第二个关键点是内存空间的保护,即内存地址的映射和转换。下面我分别解读一下这两个关键点。
对于工作在AArch64体系下的CPU来说,没有启动MMU的情况下,ARM的CPU发出的地址,就是物理地址直接通过这个寻址内存空间。
但是你别以为AArch64体系下有64位的寄存器,能发出64位的地址,就一定能寻址64位地址空间的内存。其实实际只能使用52位或者48位的地址,这里我们只讨论使用48位地址的情况。如果启用了MMU,那么CPU会通过虚拟地址寻址,MMU负责将虚拟地址转换为物理地址,进而访问实际的物理地址空间。这个过程如下图所示。

上图中可以发现,如果CPU发出的虚拟地址在0x0~0x0000ffffffffffff范围内,MMU就会使用TTBR0_ELx寄存器指向的地址转换表进行物理地址的转换;如果CPU发出的虚拟地址在0xffff000000000000~0xffffffffffffffff,MMU使用TTBR1_ELx寄存器指向的地址转换表进行物理地址的转换。
究竟虚拟地址是如何转换成物理地址的呢?我们接着往下看。
按照我们以往的经验来看,这里肯定是有一张把虚拟地址转化为物理地址的表,给出一个虚拟地址,通过查表就可以查到物理地址。但是实际过程却不是这么简单,在这里通常要有一个多级的查表过程。
MMU将虚拟地址映射到物理地址是以页(Page)为单位的,ARMv8架构的AArch64体系可以支持48位虚拟地址,并配置成4级页表(4K页),或者3级页表(64K页)。
例如,虚拟地址0xb7001000~0xb7001fff是一个页,可能被MMU映射到物理地址0x2000~0x2fff,物理内存中的一个物理页面也称为一个页框(Page Frame)。
那么MMU执行地址转换的过程是怎样呢?我们看一看4K页表的情况下,虚拟地址转换物理地址的逻辑图。

结合上图我们看到,首先要将64位的虚拟内存分成多个位段,这些位段就是用来索引不同级别页表中的entry的。那么MMU是如何具体操作的呢,一共分五步。
第一步从虚拟地址位段[47:39]开始,用来索引0级页表,0级页表的物理基地址存放在TTBR_ELx寄存器中,以虚拟地址位段[47:39]为索引,找到0级页表中的某个entry,该entry会返回1级页表的基地址。
第二步,接着之前找到的1级页表的基地址,现在可以用虚拟地址位段[38:30]索引到1级页表的某个entry,该entry在4KB页表情况下,返回的是2级页表的基地址。
然后到了第三步,有了2级页表基地址,就可以用虚拟地址位段[29:21]作为索引找到2级页表中的某个entry,该entry返回3级页表的基地址。
再然后是第四步,有了3级页表基地址,则用虚拟地址位段[20:12]作为索引找到3级页表中的某个entry,该entry返回的是物理内存页面的基地址。
最后一步,我们得到物理内存页面基地址,用虚拟地址剩余的位段[11:0]作为索引,就能访问到4KB大小的物理内存页面内的某个字节了。
这个过程从TTBR_ELx寄存器开始到0级页表,接着到1级页表,然后到2级页表,再然后到3级页表,最终到物理页面,CPU一次寻址,其实是五次访问物理内存。这个过程完全是由硬件处理的,每次寻址时MMU就自动完成前面这五步,不需要我们编写指令来控制MMU,但是我们要保证内核维护正确的页表项。
有了MMU硬件转换机制,操作系统只需要控制页表就能控制内存的映射和隔离了。
这节课我们一起了解了ARM的AArch64体系,它是ARMV8-A下的一种执行状态。作为首款支持64位的处理器架构,AArch64体系不只是32 位ARM 构架的兼容扩展,还引入了新的A64指令集。
处理器想要运行程序、处理数据,离不开各种寄存器。我们学习了AARch64下的三类寄存器,包括通用寄存器、特殊寄存器和系统寄存器。
相比x86系统,AArch64的CPU工作模式更加多样,一共有七种工作模式。之后,我们分别研究了工作模式切换还有基于EL0-3的异常中断处理,以及AArch64下的内存架构和访问方式。访问内存,你重点要掌握的是访问内存的两大关键点,一是寻址,二是内存空间的保护。
自从2011年ARM发布首款支持64位的ARMv8版本后,到现在已经过去了十年。在今年ARM也宣布了下一代芯片架构ARMv9的部分技术细节,并称其为十年来最大的创新,也将是未来十年内千亿级别芯片的基础,其在CPU性能、安全性、AI支持上有了显著提升。
但是ARMv9不会像ARMv7到ARMv8的根本性的执行模式和指令集的变化,ARMv9继续使用AArch64作为基准指令集,但是在其功能上增加了一些非常重要的扩展,ARMv9开发的处理器预计将在2022年正式面世,让我们拭目以待!
请问,ARMv8,有多少特权级?每个特权级有什么作用?
欢迎你在留言区记录你的思考,也欢迎把这节课分享给有需要的朋友。
我是LMOS,我们下节课见。
© 2019 - 2023 Liangliang Lee. Powered by gin and hexo-theme-book.